
神社でお参りするたび、
おみくじ引いて運勢変えるガタ子。
待ち人のとこばっかすっごい見る。
なんならスマホで撮影しちゃう。笑
と!『47都道府県別 生活意識調査』の
続編が発表~!
お次は…「恋愛・家族編」だ!!笑

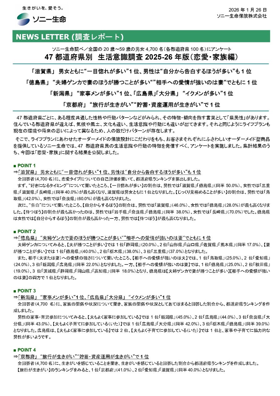
『47都道府県別 生活意識調査』
全国の20歳~59歳の男女を対象に調査!
各都道府県100人…合計4,700人の
有効サンプルの集計結果の1つで…
「恋愛・家族編」が公開!
新潟の特徴は?!どう??

まずは気になったコレ!
「夫もよく家事に参加している」
なんとなんとの新潟県が第1位に!
新潟は家事メンが多い?!そうなの?!
えぇ゛〜!!!ホントの話??
すごいじゃん!新潟の旦那さん!
ちなみに…ウチの兄は…しない。汗

「妻が財布のひもを握ってる」
「家事が得意(男性)」
が、どっちも2位。
旦那さんが妻さんの尻に敷かれがち!?
が、新潟の夫婦なんじゃ??笑
ガタ子理想の夫婦像だ。

恋愛における
「交際期間中の相手への接し方」の
「相手につくすタイプ」では、
新潟の女性が第2位に!
尽くしちゃうよね〜わかる〜!!
あれもこれもやってあげたくなるのよ…
あぁ…いつだったろ。遠い目…

「他の都道府県の県民にオススメしたいデートスポット」
新潟はやっぱり…
『サントピアワールド』!!
おいでよベイベー、だ。笑
光あふれる楽園だかんね。

もう1つ第1位を獲った新潟県。
その名も…「推し活が生きがい」
わかる〜!わかりみがすぎる〜!!
なんならガタ子の周りなんて
推し活してる人だらけだかんね。

「恋愛・家族編」でも
いろいろランクインした新潟県。
県民性ってあるんだなぁ…
ガタ子も…今年こそなんとかしたい。笑
※『47都道府県別 生活意識調査2025-26年版(恋愛・家族編)』は、ソニー生命保険株式会社調べです。
【関連記事】
※画像は、過去記事引用及びイメージです。
※資料画像は、ソニー生命公式HPよりダウンロードしました。

