
あれは去年2022年4月…
表参道にある新潟のアンテナショップ
『ネスパス』の閉店が発表に!
それはそれは新潟がザワついた…涙
2023年12月に閉店ってことだから
1年をきった…新拠点どうなる?!
なとこに県から発表が!!
新たな設置場所が決まったらしい〜!

情報読み込むガタ子…
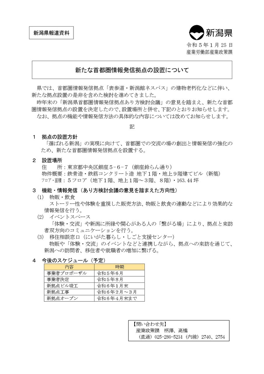
「選ばれる新潟」の実現に向けて…
ってなんかカッコいい。笑
さぁさぁ…どこなのよ〜!
渋谷からの〜…銀座!!
銀座だって〜〜!ざぎんだざぎん。
ザギンでガタニイ〜!!

銀座中央通りを1本入った
『銀座鈴らん通り』にオープン予定!と…
ストリートビューで擬似散歩。笑
『銀座駅』から地上に出て…
『VERSACE』と『Manneken』の間を
ぐんぐんススム。
『TASAKI』を過ぎて〜な辺りだな〜

こんなシャレオツな街に
新潟のアンテナショップとか感動。涙
建物内もパワーアップ!!
5フロアも新潟が満載〜!
物販・飲食、イベントスペースや
移住相談窓口…
ラインナップはネスパスと同じ感じ?

新潟名物は何が食べれるだろ。
タレカツ、へぎそばは必須でしょ。
のっぺやラーメンも是非にとも!
ここで新潟を知った人が
移住してきてくれたら…
嬉しいなぁ…嬉しいなぁ…

オープンは、令和6年…
2024年4月末までにってことらしい。
おっとネスパス閉店から間あいちゃう?!
けれども!オープン楽しみ〜!!
東京行っても銀座の新潟館行っちゃうな〜笑
※新たな首都圏情報発信拠点については、こちら。
【過去記事】
※プレスリリースは、新潟県公式HPよりダウンロードしました。
※画像は、過去記事引用及びイメージです。

