
ガタ的第2の故郷・西蒲区。
が、誇る『岩室温泉』
温泉大好き母娘…
かつ美味しいお店もいっぱい!
な『岩室温泉』が
『第10回新潟県観光地満足度調査』に
ランクイン!?

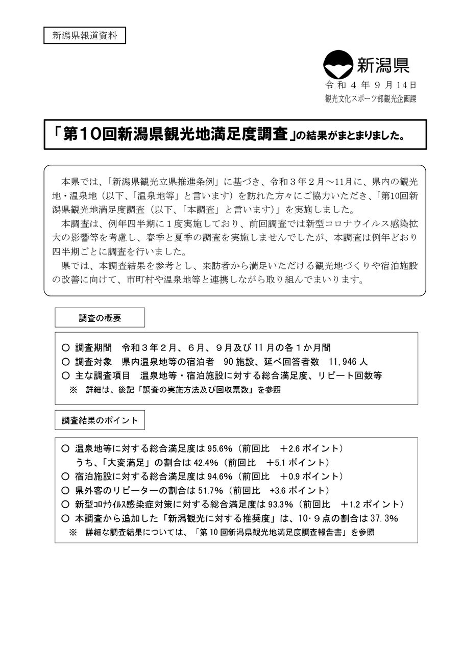
新潟県が
県内の観光地・温泉地を訪れた人に
新潟の観光地ってズバリ!どう??
と、満足度調査を実施。
11,000人以上の回答結果は…いかに!?

ドゥルドゥルドゥルドゥ〜ン!!
温泉地等に対する満足度…95.6%
宿泊施設に対する満足度…94.6%
県外リピート率…51.7%
って、かなり高い結果じゃ!?
すごい!すごい!すごい〜!!
満足度90%超えってのもスゴイ!

しかも!!
温泉地に対する満足度が
過去最高だった第8回を上回った結果に!
こうなったら目指せ!100%だ。
いくなコレ。

総合満足度が高かった温泉地ベスト5も発表~
第1位は…So!『岩室温泉』
県内数多の有名温泉を抜いて
栄えある1位に!!
温泉はもちろん、食事や周辺の雰囲気も
よかった!ってことよね〜
わかる〜!岩室温泉ってイイもんな〜
なんて、勝手に自慢げ。笑

県外リピートが50%超えるってことは…
また新潟来たい!な思い出が
つくれたからってことなハズ。
観光地としてメキメキ成長中!
来年も岩室温泉…目指せ1位!!
※『第10回新潟県観光地満足度調査結果』については、こちら。
【過去記事】
※新潟県報道資料は、新潟県公式HPよりダウンロードしました。
※画像の一部は、過去記事引用及びイメージです。

