
去年春のこと。転勤で新潟に来てた
大好きな上司が東京に帰ってった…
最後に「新潟に転勤して良かった!」
って言ってたのが忘れられない。涙
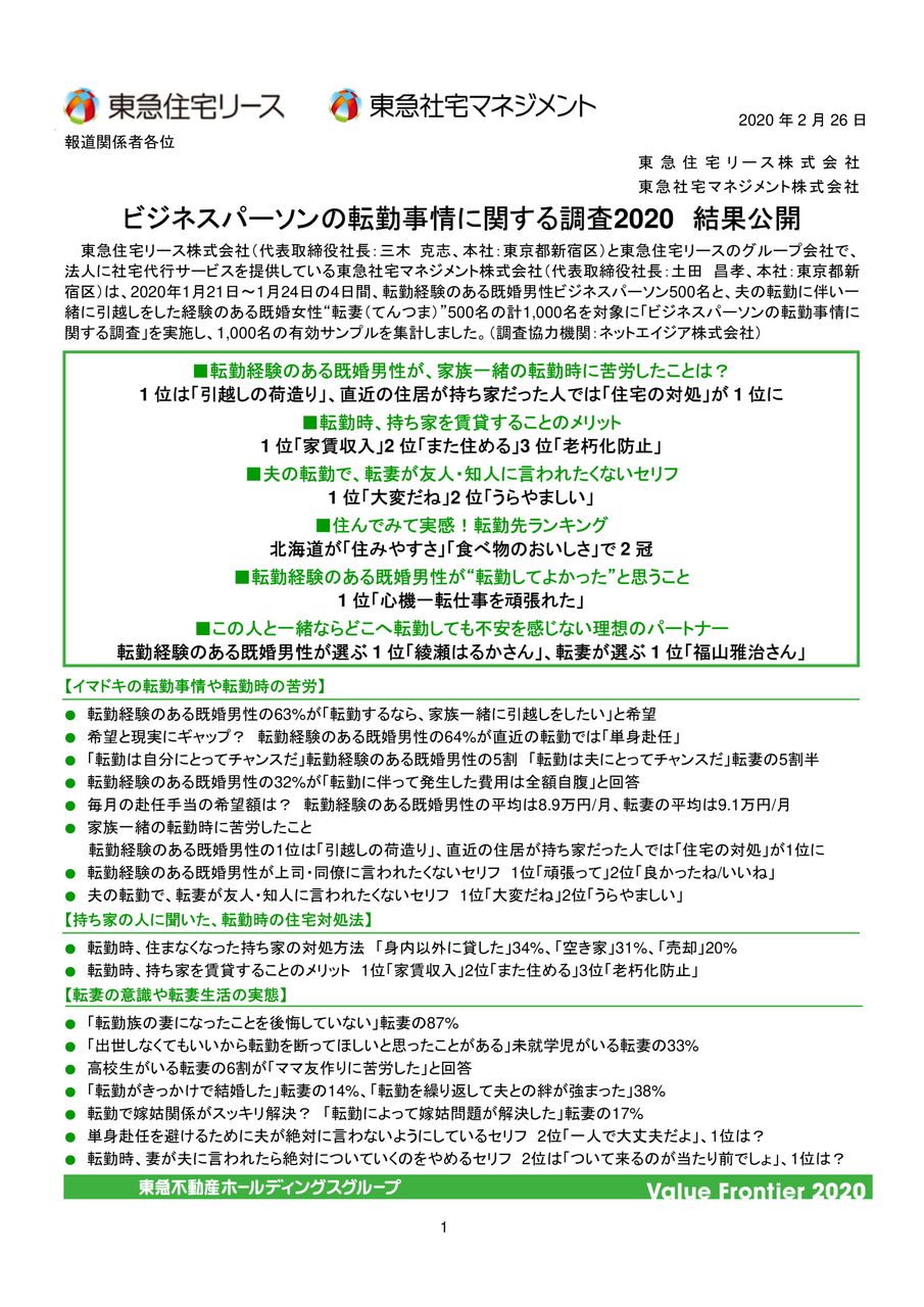
この度!『転勤先ランキング』で
なんと!我らが新潟が!!
「住みやすさ」「食べ物の美味しさ」
でランクイン~!!

今回発表されましたわ
『東急社宅マネジメント』による
『ビジネスパーソンの転勤事情に関する調査2020』
夫の転勤に伴い引っ越し経験のある
既婚女性(転妻:てんつま)を対象に調査!
念のため…ガタ子は対象ではない。笑

なんと!なんとのぉ~!!
「転勤先ランキング」の「住みやすさ」
で!新潟堂々の3位~!!
2019年は11位だったから大幅アップ!
転妻さん!ありがとう〜!!笑

しかも!「食べ物が美味しい」でも
新潟第3位!快挙!!
ラーメン、タレカツ、半身揚げ…
お寿司だって美味しいもんね〜
転妻さん…美味しい物も
わかってらっしゃる!!

ちなみに…こんなのもあった。
「美男美女が多い」では4位!
「新潟美人」って言うからね。笑
一応ガタ子も新潟女。
美人かどうかは…ご想像…

他にも転勤事情や転勤時の苦労、
住まなくなった持ち家の対処法、
赴任手当の希望額などなど…
調査結果読んでるとあら不思議!!
ガタ子…転妻の準備万端になる。笑

新潟大好きガタ子!!
転妻って響き憧れるけど…
やっぱずっと新潟にいたい。笑
※『ビジネスパーソンの転勤事情に関する調査2020』は『東急社宅マネジメント株式会社』調べです。
※画像の一部は、イメージです。

